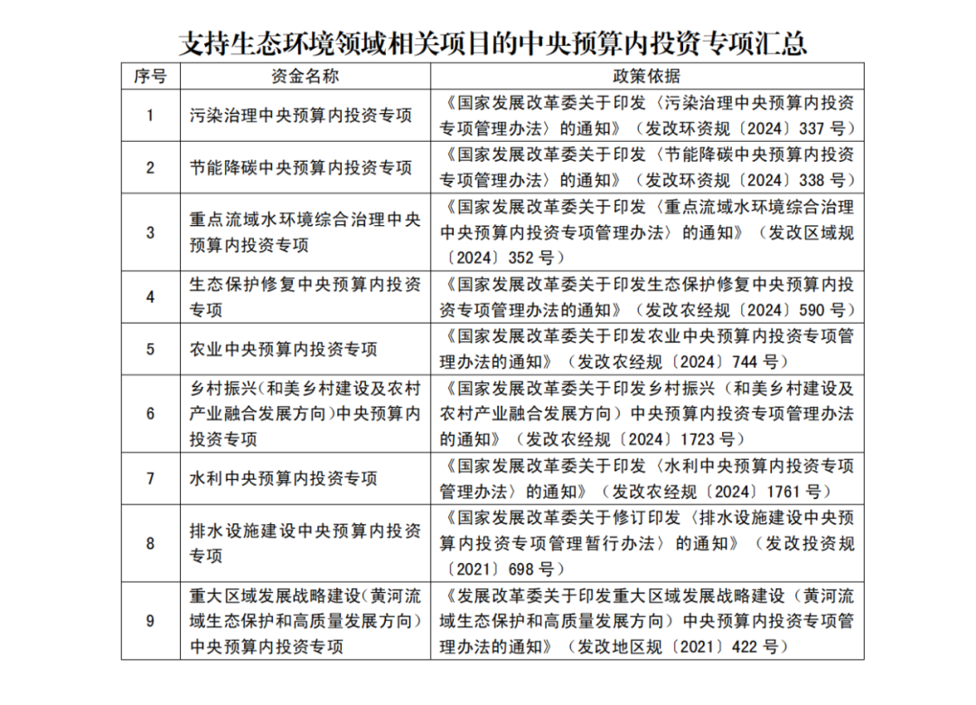
超长期特别国债属于中央财政债务性资金,聚焦国家重大战略和新兴需求,如科技创新、能源安全、设备更新、消费品以旧换新等,旨在促进经济持续回升向好。通过发行国债向社会或金融机构筹集,期限长达2~50年,通常不计入一般公共预算赤字,中央还本付息为主,地方还款压力较小。我国自2024年起实施连续发行计划,首年发行1万亿元,2025年规划发行规模增至1.3万亿元,其中3000亿元专项用于支持消费品以旧换新。 环资领域设备更新重点支持方向: (一)节能减碳领域:支持符合《绿色低碳先进技术示范工程实施方案》确定方向的项目(技术攻关项目除外),优先支持列入绿色低碳先进技术示范项目清单的项目。 (二)重点行业节能降碳改造:支持钢铁、有色、建材、石化、化工、数据中心等重点行业节能降碳改造项目,锅炉、电机、变压器、空压机、换热器、泵、通风机等重点用能设备更新项目。 (三)煤电低碳化改造和建设:支持通过生物质掺烧、绿掺烧、碳捕集利用与封存等方式实施的存量煤电机组低碳化改造和新建煤电机组低碳化建设项目。 (四)生活垃圾更新改造:生活垃圾焚烧处理设施改造重点支持生活垃圾焚烧流化床改造为炉排炉,老旧机械炉排炉改造,以及烟气净化处理、焚烧车间负压除臭等设备更新改造;生活垃圾分类和收转运设施改造、厨余垃圾收集处理设施改造重点支持生活垃圾中转压缩设备、环卫车辆、生活垃圾分类收集设备更新改造。 (五)水污染治理设施建设提标改造:重点支持污水处理厂提标改造,装备设施包括污水处理厂专用设备、通用设备、电气设备、监测及自控设备等。 (六)海水淡化装备设施更新改造:沿海城市和海岛运行年限超过10年、物耗能耗较高、运行状况欠佳的海水淡化工程,进行整机或部分设施更新改造;运行年限5年以上的海水淡化工程,更新改造反渗透膜、能量回收装置、高压泵、仪表电气等设备,增加后处理装置、改进取水及预处理设施。 (七)回收体系建设项目:再生资源绿色分拣中心、智能分类回收柜等智能分类回收设施、生产企业逆向回收物流体系建设、“互联网+回收”体系建设。 (八)再制造项目:废旧装备再制造,包括汽车零部件再制造,工程机械、机床等工业设备再制造,拖拉机、联合收割机等农业机械再制造,航空发动机与燃气轮机、医疗影像设备关键件、盾构机、内燃机整机、工业机器人、大型港口机械、计算机服务器等高端智能再制造。 (九)再生资源加工利用:报废飞机、报废汽车、废旧家电精细化拆解,废钢、废有色金属、废纸、废塑料等再生资源精深加工,废旧动力电池拆解和规范化梯次利用,退役风电光伏设备回收利用,建筑垃圾资源化利用,数据中心、通信基站等新型基础设施领域废弃物循环利用项目。 地方政府专项债券指省、自治区、直辖市政府(含经省级政府批准自办债券发行的计划单列市政府)为有一定收益的公益性项目发行的、约定一定期限内以公益性项目对应的政府性基金或专项收入还本付息的政府债券。申报单位应为政府(含事业单位)、国企和平台公司;必须具有收益来源(土地出让不能作为收益来源);对项目成熟度要求高,必须完成立项手续。 生态环境领域重点支持方向: (一)能源:大型风电、光伏基地、抽水蓄能电站等绿色低碳能源基地(含深远海风电及其送出工程);村镇可再生能源供热;新能源汽车充电桩;公共领域充换电基础设施。 (二)农林水利:高标准农田建设,渔港和渔港经济区建设,农作物、畜禽、水产育种创新能力提升,制(繁)种能力提升,病死畜禽无害化处理,农作物病虫害区域应急防治中心,农村产业融合发展示范园,农村人居环境整治等;国家储备林项目,储备饲草基地;水库工程(包含水库除险加固)、引调水工程、配调水工程、城乡供水一体化工程(乡镇、农村)、农村饮水安全巩固提升工程。 (三)生态环保:城镇污水垃圾收集及处理,包括县城及建制镇污水收集及新建处理设施或提标改造(重点支持城市新区、城中村、老旧城区、城乡结合部等空白区域),污水资源化利用,污泥处置;垃圾焚烧发电一体化、生活垃圾分类、垃圾回收分拣中心、垃圾资源化利用(包括建筑垃圾资源化利用设施)等。 绿色金融是指为支持环境改善、应对气候变化和资源高效利用的经济活动提供的金融服务,涵盖环保、节能、清洁能源、绿色交通、绿色建筑等领域,是助力实现碳达峰、碳中和目标的重要途径。我国已初步形成绿色贷款、绿色债券、绿色保险、绿色基金、绿色信托、碳金融产品等多层次绿色金融产品和市场体系。经梳理,山东省内约有113家金融机构265款特色鲜明、覆盖面广、实用性强的金融产品,支持绿色低碳、生态保护等领域项目。 来源:水环境与水生态 作者:水环境与水生态公众号团队 编辑:刘孟飞 审核:高杰 审签:高杰 投稿邮箱:china_soil@163.com 协会官网:http://www.c-soil.com/ 免责声明:遵循微信公众平台关于保护原创的各项举措。若涉及版权问题,请原作者留言联系我们。经核实后,我们会及时删除或者注明原作者及出处。 期待评论区下方留言-分享你的观点呦 土盟简介 土盟业务 土盟简介 土盟全称“中关村众信土壤修复产业技术创新联盟”,英文缩写“CSER”,是由中关村国家自主创新示范区内的科研院所、知名高校、环保企业等30余家单位联合发起的,致力于打造土壤及地下水修复领域权威的智库组织和产业经济技术成果转化平台,并积极开展土壤与地下水修复领域的项目示范、技术(装备)推广与应用,力争发展为政府信赖、企业依赖,具有全国影响力的行业权威的平台组织。是经社会团体登记管理机关核准登记的全国性、非营利性社会团体。解决行业发展问题的同时,助力产业发展。
干货|关于资金申报|生态环境领域项目资金渠道梳理


