


























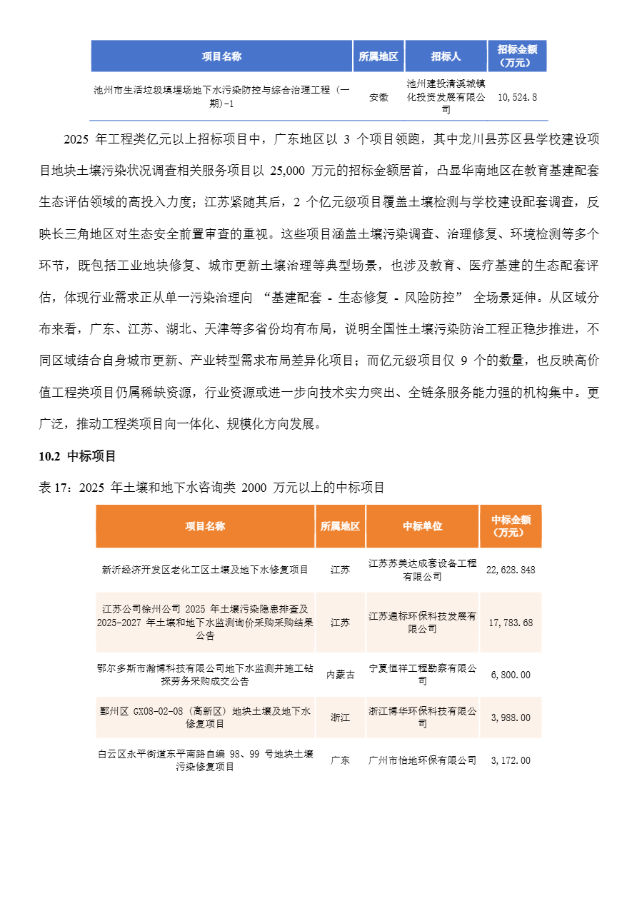
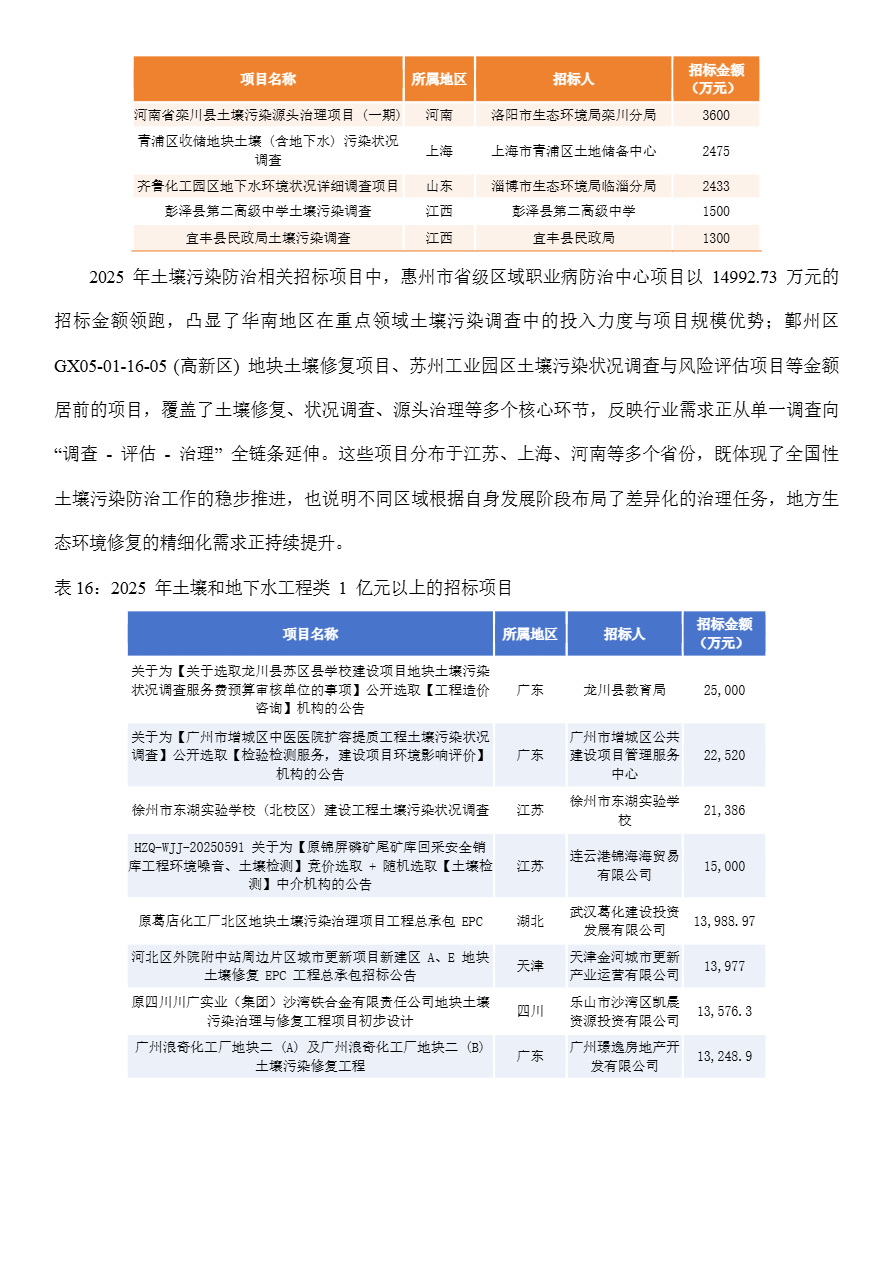
来源:土盟秘书处
作者:刘孟飞 孙宁 高杰
编辑:刘孟飞
审核:高杰
审签:高杰
投稿邮箱:china_soil@163.com
协会官网:http://www.c-soil.com/
免责声明:遵循微信公众平台关于保护原创的各项举措。若涉及版权问题,请原作者留言联系我们。经核实后,我们会及时删除或者注明原作者及出处。
期待评论区下方留言-分享你的观点呦
土盟简介
土盟业务
土盟简介
土盟全称“中关村众信土壤修复产业技术创新联盟”,英文缩写“CSER”,是由中关村国家自主创新示范区内的科研院所、知名高校、环保企业等30余家单位联合发起的,致力于打造土壤及地下水修复领域权威的智库组织和产业经济技术成果转化平台,并积极开展土壤与地下水修复领域的项目示范、技术(装备)推广与应用,力争发展为政府信赖、企业依赖,具有全国影响力的行业权威的平台组织。是经社会团体登记管理机关核准登记的全国性、非营利性社会团体。解决行业发展问题的同时,助力产业发展。
